技术时代的新文学:网络文学的生产机制有何不同?
网络环境下的类型小说创作之所以能够突破类似台湾武侠文学的“地下”状态,最大的原动力正在于技术的支持。总结台湾武侠小说由盛而衰的根本原因,主要在于三点:其他娱乐产业的兴起和替代效应;著作权保护缺乏,创新成本过高,金钱的吸引力迫使出版社和写作者倾向于自我重复,无法满足类型小说阅读者的需求;金庸的市场效应配合金学浪潮,进一步将武侠领域边缘化。然而,在互联网环境下,由于技术取消了空间的限制,将写作、发表、出版和销售压缩到写作者-阅读者的扁平结构中,从而能以极为低廉的交易价格,同时维持庞大的阅读需求和庞大的写作群体。早在2012年5月,盛大文学就签约作家160万人,注册读者1个亿,拥有超过600万部小说,每天更新的小说字数平均8000万。没有任何一个娱乐类型可以提供如此快速且巨大的内容更新,姑且不论其中的创新性,仅仅是“追上写作进度”已经可以满足绝大多数读者的阅读需求,无论他们的阅读速度多快,需要的阅读量多大。不可思议的供给突破了市场的限制,更重要的是,正是“技术+文学”所导致的这种创作爆炸和看似无限的生产动力,激发了整个文化生产领域的内容源头变革,从而将资本引入这一生产领域。随着网络小说改编的《步步惊心》、《裸婚时代》、《甄嬛传》等电视剧的热播,加上《鬼吹灯》、《斗破苍穹》等改编成网游的潮流,网络文学已不再是局限于读者、作者、网站的小生意,而是文化创意源头,数百亿元产业的源泉。即使现在有一百个金庸,也无法对抗这个巨大的市场,更勿论从合法性上将之取消。它已经巨大到绝不可能继续维持“地下”状态,而必须成为“正统”文学生产体制的一部分。
也就是说,技术为原动力的逆袭所带来的真正冲击与挑战,应当在网络类型化小说的生产体制中寻求。在强调这种生产机制可能的社会意义之前,凤凰彩票必须在文学内部回答:作为一种“文学”生产体制,而非仅仅是技术促进生产的模式,网络文学及其生产是如何发生的?它“新”在哪里,究竟与传统的文学生产有何不同?
读什么:“设定”
第一个问题:网络文学的看点是什么?人们为什么要阅读网络文学,与其他文学形式相比,阅读中追求和获得的东西是否存在差异,如果有特殊性,是什么?
这个问题相当自然,在研究中却很棘手。崔宰溶在《中国网络文学研究的困境与突破》中,将之重新表述为:
如果说网络文学真的具有真正的革新意义,这就等于说它与传统文学完全不一样,结果凤凰彩票不得不面临两个难题:(1)它到底是不是“文学”?(2)既然所有的传统文学理论都失去合法性,那么凤凰彩票应该以怎样的尺度来评价和理解它?这简直是两头为难的困境。
这个两头为难的困境,对于兴致勃勃的普通阅读者来说其实并不存在,悖谬的是,它正是崔以及其他网络文学研究者所采取的文学理论进路本身造成的。正如“新阅读:文学的焦虑和挑战”一章所努力呈现的,从浪漫主义到后现代文学理论的发展,核心问题正是要寻找一种“理论”的方式,来对抗18~19世纪在制度规范和文学理论层面相伴而生的“天才-作者”和“作者-作品”中心论对“商业化写作”的遮蔽,讨论如何在文学理论的框架下,给随着市场发展而日益凸显其影响的商业化写作以合适的位置。在这个意义上,无论是本雅明及整个法兰克福学派的精英-大众文学划分,还是罗兰·巴特及其他后结构主义者对于作者与作品中心地位的直接破除,都是一种认识论意义上的解决之道,是对所谓“传统文学”之唯一主体性和确定性的消解,而不是要继续坚持“文学”的神圣性,在此架构下讨论商业化网络小说写作的“特殊”神圣性。
也就是说,崔所观察到的研究中的左右为难可能并非真实存在的“困境”。即使网络文学确实不是那个传统意义上的“文学”,但这并不意味着传统的文学理论都失去了合法性,而只是在一个新的技术时代条件下,给之前的解决方式提出了新的挑战:当商业化写作已经无法被简单地扫除到“大众文学”的低端范畴,且也并未走向“作者的死亡”和“读者的狂欢”时,“宏大叙事”不但没有被消解,反而出现加强的趋势,面对这种现实,应当如何重新理解写作者、写作、阅读和整个生产的社会意义?
这将凤凰彩票带到“如何认识”的问题。崔宰溶受詹金斯对美国粉丝文学研究的影响,在网络文学研究领域内第一次引入“粉丝理论”和麦克拉夫林(Thomas McLaughlin)的土著理论(Vernacular theory),倡导运用网络文学讨论者使用的语言来重构参与者对网络文学的理解和批评。
土著理论由豪斯顿·巴克(Houston Baker)提出,他分析了美国黑人文化中的布鲁斯(Blues)音乐,认为后者是缺乏文化权力的普通人在日常生活中自己建立的文化批评体系(Baker,1984)。麦克拉夫林将之扩展到文化批评理论研究的层面,用来理解更广泛领域内的日常文化,特别是消费行为。“对我来说,批评理论的关键就是对既有支配性范式的不信任,以及努力提出问题的姿态”(McLaughlin,1996:160),在此基础上,他对“理论”做了一个去精英化的重构。“理论就是‘想当然’的反面”,无论进行“理论”思考的人是知识精英,还是普通的文化受众,也无论其思考是否系统、深刻,只要在尝试看透文化现象的表层(taking for granted),进而把握“运行方式和结构”,就是在制造“理论”。通过这一重构,文化普通受众对文化产品的消费过程,得以摆脱法兰克福学派所假设的被动接受者的形象,而被刻画成一种日常生活“文化批评”的实践者。
这一研究路径实际上延续了罗兰·巴特之后以读者代替作者作为意义生产中心的做法,但其特殊性在于,它将分析对象从“文本”在阅读过程中的意义产生,替换成读者讨论、理解和分析“文本”的一整套理论。经由这种变换,“文本”的意义退居次位,“读者”的理解以及读者之间认知的互动,成为研究的中心。
崔的理论引介是极有洞察力的,土著理论对于文化产品消费的认识正符合网络文学阅读的现实。从一开始,网络文学便是围绕着写作者和读者之间不停息的阅读、交流、讨论而发展起来的。从各种评论、论坛转帖,凤凰彩票都很容易发现,与对传统文学作品的讨论不同,网络小说的讨论者最关注的并不是写作风格、文笔优美与否、情节是否吸引人,甚至不是对单一人物性格的分析或褒贬。他们关注的恰恰是文学作品所构建世界的“运行规则和结构”。关于这一点,凤凰彩票可以通过对龙的天空网站评论帖的内容分析来加以考察。
阅读者在意什么?
龙的天空,作为中国最早最大的原创文学网站,自从错失了VIP收费的机会之后,几乎已经完全退出了原创的舞台,2008年更由于合同纠纷被强制封站。在此之后,由网友们捐款重启的“龙空”,彻底走上了原创评论网站的方向,各大原创网站的知名写作者、活跃评论者、想要学习如何获得更多关注的新手、想通过评论和推荐在浩瀚书库里选择合适小说的读者,都活跃在这个空间里。2013年3月8日,“龙空”发表最新公告:“评论是龙空的根本——写在龙空第三纪三周年之际”,确认了作为原创评论网站的最终定位。
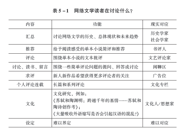
“原创评论区”因此成为“龙空”最为重要的板块,虽然常有变动,但评论内容总体来说比较稳定,经常出现的类别和功能大致可以总结如下(见表5-1)。

表5-1网络文学读者在讨论什么?
这个地方文化系统包含了日常文化领域里的大部分角色和功能,但其中的“设定”却相对较难找到现实的对应物。“设定”是什么?这类主题主要包含什么样的讨论?
给都市主角一个储物空间的能力,做哪行最赚钱?
西幻世界干净整洁,贵族讲究礼仪是生产力决定的?
穿越成崇祯,你有信心翻盘吗?
战力讨论:一个宅男如何杀死一个强力吸血鬼
如果世界上人类的一切都重置,又如何?
如果林冲重生为林黛玉,红楼梦故事会如何发展?
在你穿越之后,如果未婚妻来退婚,应该如何处理?
悟空、玉帝和恐龙谁更早?
……
以上是在历年讨论帖中随机提取的有关“设定”的讨论主题。面对这些问题,非网络文学阅读者大概会觉得莫名其妙,更难找到一个合适的方式来对背后的意义进行解释。从中探讨网络小说及其阅读的逃避性?将之解读为网络平台上人类想象力的爆炸?或者,干脆采取选择性无视的态度,将其中较为合理的部分处理成网络文学的积极意义,过于“无稽”的讨论,如“如果一条龙来做1000年的皇帝,一个古代王朝会发展成什么样”,大概正可以说明大多数网络文学读者确实文化素质不高。
但是,以上理解方式对网络文学的内部讨论者来说,更加莫名其妙。在圈内人看来,这些关于“设定”的议题显然相当严肃且有趣,否则不可能长期吸引众多ID加入,并一直保持热烈讨论的态势。那么,他们觉得有趣的点在哪里?讨论的目标是什么?怎么评价这些讨论的好坏优劣?
“设定”,不是故事大纲,它一般不涉及具体故事的进程;也不是母题,它远比母题要复杂。设定更接近于一套世界观,如果用游戏来做比喻,大概类似于游戏规则。关于设定的讨论,往往发生在小说创作之前,或者在创作过程当中。作者经常把自己构想的设定拿出来与同伴(包括读者、其他写作者或典型的设定爱好者)交流,在讨论中不断验证或者推翻设定的“合理性”,从而推动小说的持续发展。崔宰溶的论文虽然没有专门讨论“设定”,但他注意到了网络小说“千篇一律”中的差异性,并使用了一个非常精妙的比喻。
例如下象棋。象棋具有很严格既定的游戏规则,棋子的安排,走棋的方式都必须遵守这个规则,对门外汉来说,每次象棋对弈看上去都很相似,如果将成千上万的对弈摆在一个空间里,给门外汉看,他肯定没办法看出任何有意义的差异。
也就是说,拥有固定的套路是一回事,但重点在于,在这种套路之中,同样的形式会在游戏参与者的实践中产生无数的变奏。网络文学也同样拥有既定的游戏规则,每一次的文学实践都具有独特性。对于熟知其内在规则的人来说,众多网络文学作品之间存在的微不足道的差异也会有意义。网络文学实践中常见的俗套和套路,与其说是令人乏味的陈腐因素,不如说是一种作者有意使用的、读者也乐意接受的共同的形式因素。在这个意义上,凤凰彩票说网络文学的千篇一律反而是读者和作者之间博弈的产物。
借用这个比喻,在读者和作者之间博弈产生,在外人看来千篇一律,却激发局内人阅读快感和意义的潜在故事结构/“套路”,就是设定。
设定如何被讨论?
如果说网络文学的阅读者最在意的不是语言文字、思想深度,反而是套路式的“设定”,那么,在具体的小说中,设定指的是哪些部分?它如何被讨论,参与者又究竟如何判断其高下呢?这个问题的完全解答显然需要更多专著来推进,但如果只是为了发现它与传统文学的审美标准有何不同,也许并不困难。
我从龙空论坛无数的讨论帖中随机选择了一个魔法世界奇幻小说作者关于设定的讨论帖,然后将发帖人的所有发言单独抽出,处理成对他个人的“访谈”,只不过访谈者不是我,而是他自己,以及被他的发言扰动而做出回应的各种论坛参与者。通过对这个访谈中出现的各种关键词编码,最终发现讨论始终围绕的具体议题如下。
A判断小说好坏的标准是什么?
B谁有权来判断和讨论?
C讨论“设定”的标准是什么?谈论设定好坏时,凤凰彩票在谈些什么?
D他认为的“合理”世界究竟是怎样的画面?
通过围绕以上议题的内容分析,凤凰彩票可以看到一个近乎完整的标准体系和判断过程(见图5-1)。

图5-1评判奇幻小说的标准体系
图5-1中的关键词全部来自发帖人使用的词语,尽管词语在使用过程中具体含义并不稳定,但在较为粗略的层面上进行总结,仍然可以发现以下基本判断(见表5-2)。

表5-2思维推导
问题1直接涉及“设定”的内容和评价标准,继续分析访谈中关于设定的内容,最终得到作者所理解的“客观知识”,总结可以得到一个非常有趣的知识结构表(见表5-3)。

表5-3“客观知识”体系
讨论中所浮现出来的这套客观知识,看起来是一个叠加了奇幻元素、混合了中学课本的简化马克思主义和马路自由经济学的知识体系:世界发展存在固定的动力(魔法驱动或者科技驱动),动力形式决定了世界的发展阶段,动力形式的进化速度决定了所处社会发展阶段的差距。魔法控制的中世纪-古代世界是农业社会,市场、法律与人权进化缓慢;科技控制的现代工业社会,市场、法律与人权进化快速。两个世界的战斗力建立在市场、法律与人权的综合水平之上。在讨论过程中,发帖人与回帖人的主要争论要点就在于:高魔世界是否足以抵挡中科世界的火力,而讨论的主要方式则是争论高魔农业世界的经济发展动力、政治动员能力和社会组织能力,有无发展到某个阶段的可能性。
如果没有“魔法”、“喷火”、“巫师”等词语不断闪现,整场讨论看起来几乎像是中学论坛历史、政治和社会学板块上的对决。支配着这些讨论者的想象世界的,并不是很多人所假设的那种完全“架空”的虚幻想象力,而是中国学生最为熟悉的社会客观规律:自由市场、人权、法律构成现代社会的上层结构;经济基础决定上层建筑;科技水平决定经济基础;社会经由技术的进化实现进化和发展;进化阶段高的社会全面胜过低阶段的社会。
以上分析的只是网络讨论区数以万次讨论中的一次,类似的分析可以不断进行下去。尽管奇幻小说、言情小说、修仙小说领域,在具体的“客观知识”内容上会有相当大的差异,但客观知识和公有领域的存在,则是共通的。这个发现能够帮助凤凰彩票进一步理解阅读“设定”的乐趣所在:世界观构建(world building)的参与感。
写作者、读者和参与讨论者明显在以一种讨论客观知识的态度对待“设定”。例如,是否引入魔法社会,魔法社会是否分低魔和高魔,这是属于作者的自由,然而,一旦作者决定引入,那么这个魔法社会的发展趋势就不再是作者自己创造的范畴。在整场讨论中,“合理”与“不合理”构成了最常见的标准。尽管作者不断重申他为何认为高魔世界和中科世界的战斗力应该可以保持均衡,且在均衡状态下有利于故事发展,但他不得不面对来自众多读者的抨击和反对:“这种均衡完全不科学。”在这个过程中,读者参与的不是作者的内在心理世界,而是一项想象向外投射的集体工作。
福斯特在《如何阅读一本小说》中描绘过典型的传统小说阅读体验:
这是一种真正的互动。小说从卷首语开始,就在乞求被阅读,就在告诉凤凰彩票,它愿意怎样被阅读,在暗示凤凰彩票可能会寻觅到什么……凤凰彩票共同创造了意义。凤凰彩票能铭记小说,让它保持鲜活,哪怕它的作者作古已好几个世纪。
读者被邀请进入作者的世界,通过理解他/她以文字表达的内在宇宙,进入与作者协作创造意义的过程。但在网文的阅读过程中,一切仿佛颠倒过来,作者被要求进入一个半成品的世界,通过理解这个世界的先在限定,以写作加入世界的建造。哪些因素应该被注意到,人物设定是否符合这个世界的原初规律,这个世界最激动人心之处在何种戏剧冲突下最能展现,读者通过阅读和类似的讨论,将自己基于作品而生发的对世界的理解同样注入这个建造过程。这种以“客观”态度讨论世界应该如何运行的过程,或者换用麦克拉夫林的话说,讨论文学作品所构建世界的“运行规则和结构”,正是奇幻小说写作者和阅读者认为创作和阅读小说的最大乐趣。
……
技术时代的新文学:如何生产
作为一种“文学”生产体制,而非仅仅是技术促进生产效率的模式,网络文学及其生产究竟是怎样的一个故事?
凤凰彩票可以这样表述:当文学在网络平台上被生产和消费,它所面对的是一个取消了中间环节的“出版”流程,网站的基本架构决定了文学生产的过程性,作者和读者在生产过程中相伴而行,二者之间的互动直接决定了生产的基本特性:类型化、模式化、创意高于文字、长篇幅与读者要求优先。网络文学生产最后采取的“起点模式”,则运用各种技术手段,框定互动的具体形式,从而将作者与读者之间的互动建立在“写作-评价互动”与“经济投入-影响力回报互动”的双重架构之上。作者的写作时刻朝向读者的需求,而读者在需求得到满足的前提下,其反应和投入度则影响着作者及其作品的影响力与“优秀度”,从而决定作者与作品在这个类型文学世界里的地位。
在这个具体的生产过程中,典型读者需要得到满足的需求并非“更优美的文字”、“更具新颖性的情节”或者“情绪的感动”,而是对某种抽象性“运行规则和结构”的感受,甚至评论的乐趣。小说很少被理解为作者个人性的投射,或者某种天才的创造,而更多被理解为一种构造新世界的努力。正如凤凰彩票在“设定”的讨论中所看到的,它是个人创意对于某个“客观”规律的使用,以及在“客观”规律之下努力发现新可能性的一种“创造”。
写作者清楚了解读者需要的是什么,而他们通过对类型化小说可能性的探索和穷尽来满足这一需求,在这个意义上,凤凰彩票将能够完全理解读者对看似千篇一律小说的热衷,以及在雷同中发现“创造”和“革命”的欣喜和激动。大量的作者,大量的读者,经由大量的互动,将“创意”转变为“创造”类型本身,并通过对类型中各变量可能性的穷尽和突破,实现类型的快速进化,然后在新的“创意”-“类型”的行动中,完成主流类型一轮又一轮的替代、更新和进化。

本文节选自《说书人与梦工厂:技术、法律与网络文学生产》,储卉娟著,社会科学文献出版社2019年6月出版。


