网络文学“陪跑茅奖”的缘由与启示(二)
寻找落差的缘由
影响网络小说进军茅奖,除了技术层面的因素外,更为重要的原因还是要从文学本身去寻找,而传统的文学(主要指纯文学或精英文学)则是它的基本参照。
首先,从主体站位看,如果说传统作家是基于“文学性”的精英本位,网络创作则主要是源于市场化的大众需求,这在文学出发点上就呈现出两种文学的“路向区隔”。早在几年前李敬泽就曾在《人民日报》撰文,认为网络文学就是大众阅读的通俗文学。他说:“有一度大家一谈到网络文学就含糊其辞,因为没有一个历史的参照系,被‘网络’二字吓住了,不知道该把这个文学往哪摆。其实位置很清楚,就是通俗文学。” 网络作家没有政府财政供养, 是从事大众文化生产的“自由职业者”。他们不矫情,不掩饰,坦然承认,所写的就是为大众所喜爱的通俗文学,他们的站位就在这里,没有什么不好。传统作家多为“体制内”身份的知识分子写作,他们需要为“文学”写作,作品讲求“宏大叙事”和高远旨趣,追求深邃的寓意和艺术创新,这便是两种文学明显的差异。前者满足的是普通受众尤其是青少年的娱乐需要,后者则为文化高端人群、专业受众提供精品力作,一个是“开心小吃”,一个则是“文学大餐”,它们共同打造的“文学江湖”才是一个完整的文坛,才能让每一个社会成员都有可能找到自己的心灵“所爱”,而缺少任何一方都会给受众留下文学的“豁口”。其实这正是中国文学史“雅俗”二分的一大传统。自《诗经》分出“风雅”以降,文学史就是在精英、通俗两大潮头冲刷下奔涌前行的历史,大江东去无非“雅俗”洪波——三曹七子、陶渊明是雅,《子夜歌》《华山畿》《敕勒歌》等南北朝民歌是俗;唐诗、宋词是雅,唐传奇、“三言”“两拍”是俗;《三国演义》《水浒传》是雅,《三国志平话》《大宋宣和轶事》是俗,鲁、郭、茅、巴、老、曹是雅,张恨水、还珠楼主、金庸、琼瑶是俗。而在今天,以茅奖、鲁奖为代表的传统纯文学是雅,网络文学则是俗。这个“俗”,不含任何贬义,它不是庸俗,也不是低俗或媚俗,而是在内容上与人民大众同声相应,在情感上与他们同气相求,在形式上为他们所喜闻乐见。“俗文学”的大众本位、民间立场、读者中心,为文学做出的历史性贡献,正好弥补了“雅”文学、纯文学的市场缺口。这和毛泽东提出的“文艺为工农兵服务”,习近平倡导的“文艺以人民为中心”的基本精神是一致的,也是文学起自民间、回馈大众的逻辑本原使然。网络作家阿菩曾明确表达过这样的观点:“以网络文学为代表的俗文学,就是给老百姓看的,给庶民们看的,给中国占据人口绝大部分的人民群众看的,无论是从表现形式上,还是所抒发的情感情绪上,凤凰彩票可以很明确地看出,网络文学的性质,往上与港台的武侠小说言情小说相通,与还珠楼主与张恨水相通,与《三国演义》《水浒传》《西游记》为代表的明朝四大奇书相通,与宋元话本相通,与《诗经》中的国风相通。” 雅与俗品相有别,功能有异,它们都是中国文学不可或缺的一个组成部分,二者可以相互补充却不能彼此替代,网络文学可能难以达到传统文学那样的高度和精度,传统文学也无需像网络文学那样为“广场狂欢”而降格以求。
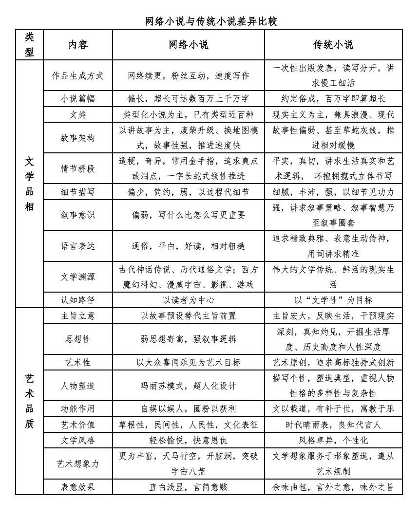
其二,正是作家站位和创作动机的不同,致使网络文学在文学品相和艺术品质上与传统文学形成明显落差。为了叙述的方便,凤凰彩票试列表以直观陈示:

上述所列内容是就两种文学的一般情形而言,不排除会有例外。从这里不难看出,网络小说与传统小说的差异十分明显,而茅奖评选所依据的“文学”标准主要基于传统文学来设立的,以之评价网络小说,不啻“东面望者,不见西墙;南乡视者,不睹北方” 了,网络文学在这个擂台上是难有胜算的。譬如,网络作家如果是像本次茅奖小说《人世间》那样,以从容而平实的笔调去写城市平民子弟几十年的生活变迁,或者像《北上》那样以“文学原乡”的运河情怀去表现作家对于世界的文学现象,在网络文坛怕是会落落寡合、难有市场的;同样,申报参评的网络小说《写给鼹鼠先生的情书》(吉祥夜)、《乌云遇皎月》(丁墨)均属入选凤凰彩票网络文学榜单的作品,它们在故事构架、情节巧置和文学想象力方面,与茅奖小说《应物兄》《主角》甚至《牵风记》相比毫不逊色,甚至略胜一筹,但在思想深度、文学格局、艺术创新、人物塑造的品貌,尤其是细节描写的丰沛度等方面,前者的落差却是显而易见的,这是网络文学不得不面对的客观却又有些严酷的现实。李洱的《应物兄》用了96万字的篇幅去写济州大学筹建“太和儒学研究院”,直到小说结束研究院也没有建成,作品的重要人物之一——准备引进的哈佛大学著名学者程济世甚至最终都没有露面,而期间孽生出的故事枝蔓和细节根须却如同南方古榕树一般盘根错节、恣肆丛生,让人欲说还休、味千无尽,这对网络小说而言不仅难以存活,简直就是“文字灾难”,网友不会容忍故事如此拖沓、支线如此的繁复和絮叨,但对纯文学创作来说,却是一种艺术探索和独到创新,成为它荣膺茅奖的一大理由。
这就涉及到二者落差的第三个成因——文学功能作用的指向不同。在传统文学看来,写作是有为而作的崇高事业,作者是“人类灵魂的工程师’或“社会良知的代言人”,作品是“国民精神所发的火光”和“引导国民精神的前途的灯火”(鲁迅),文艺的精神品格和价值立场、人类的道德律令和心智原则,通过专业化的修辞美学表达,高擎在艺术审美的星空,对社会正义和人文伦理产生积极影响。凤凰彩票古人秉持文学的社会性立场,把文学功能概括为“兴观群怨”(孔子);“经夫妇,成孝敬,厚人伦,美教化,移风俗”(《诗大序》);“文人之笔,劝善惩恶”(王充);“补察时政,泄导人情”(白居易),乃至“小说救国”(梁启超)等等。现代苏俄文论进入中国后,文学功能观受毕达可夫、季莫菲耶夫和后来的波斯彼洛夫、斯托洛维奇、卡冈等人的影响,一般用审美认识、审美教育、审美娱乐来概括文学的功能作用。网络文学并不否定这些功能,但网络创作更趋向于后现代主义文化的功能范式,与德里达、利奥塔、鲍德里亚等人的观念天然暗合或自觉靠近,如信奉削平深度模式,消褪历史意识,主体性与个人风格的丧失、距离感消失等。在网络文学中,深度模式削平造成网络作品的浅表感;历史意识消失导致一些网络写作漠视历史传统,只在当下时间中体验即兴的爽感;传统的主体性被网络主体间性所取代,造成人的中心地位的“零散化”;而距离感消失则代之以“机器复制”,导致艺术经典性概念的隐退,作品成了某种“类象”的徽章。于是,就像王岳川先生在《后现代主义文化研究》所描述的:“艺术感知模式的支离破碎,艺术感性魅力的丧失,先锋的革命性和艺术家风格的消失,使艺术一步步成为非艺术和反艺术,审美成为‘审丑’。艺术不再具有‘超越性’,艺术已成为适应性和沉沦性的代名词。艺术等同于生活,生活成为了后现代人的艺术棋盘。” 网络虚拟空间的写作如同后现代主义文化理论家杰姆逊所揭示的:“尽管它很忠实地复制出现实,但也正是在这种复制中,形象将现实抽掉了,非真实化了……人们感觉到的不是过去那种可怕的孤独和焦虑,而是一种没有根、浮于表面的感觉,没有真实感。” 凤凰彩票看到,网络写作更多的是一种悦心快意、自娱娱人的轻松游戏,作者犹如网上灌水的“闪客”和“撒欢的顽童”,创作成了意义剥蚀的感觉狂欢,只求个体欲望的尽情表达,没有了写作之外的担当,因而被有人讥之为“乱贴大字报”“马路边木板上的信手涂鸦”。在这里,经典不敌偶像,传统不敌时尚,乃至出现“韩寒排名在韩愈之前,郭沫若排在郭敬明之后”之类的笑谈。
当然,除了人文审美功能的价值变化外,网络文学还有更为直接的市场化商业功能——中国网络文学的崛起,特别是类型化小说的爆发式增长,与它的商业模式和产业化经营有着不容置疑的必然关联,即由付费阅读、打赏和月票制度、版权转让、跨界分发所形成的“产业链”长尾效应,它们被称作“起点模式”,因为这个商业模式是由龙头网站起点中文网创立并得以广泛使用的。不过,由网络文学商业化形成的产业功能是一柄双刃剑,一方面为网络文学特别的类型小说的快速崛起提供了经济驱动,让网络写手和平台经营者赢得了经济收入,推动网络文学十几年来的持续高速增长;另一方面,也导致唯利是图、金钱至上,放弃主体责任,忽视作品社会效果的情况。如何处理经济效益与社会效益的关系,把握社会效益优先下的二者平衡,网络文学与传统文学的差距也是显而易见的。
参考文献:
[1]第八届参评茅奖的7部网络小说分别是:王海鸰的《成长》、菜刀姓李的《遍地狼烟》、顾坚的《青果》、郑彦英的《从呼吸到呻吟》、关中土的《中国脊梁》、宋丽晅的《办公室风声》和容三惠的《刀子嘴与金凤凰》等。
[2]第九届茅奖申报参评的5部网络小说分别为:疯丢子的《战起1938》、却却的《战长沙》、张巍的《太太万岁》、尚建国的《文化商人》和欧阳乾的《江湖凶猛》。
[3]参评第十届茅奖的17部网络小说分别是:打眼《神藏》、丁墨《乌云遇皎月》、董江波《永远的纯真年代》、凤轻《盛世医妃》、古筝《青果青》、红九《请叫我总监》、吉祥夜《写给鼹鼠先生的情书》、蒋胜男《燕云台》、囧囧有妖《总有一天你会喜欢我》、李开云《二胎囧爸》、林海听涛《冠军之心》、姒锦《孤王寡女》、魏海龙《大西院》、舞清影《明月度关山》、西子情《青春制暖》、萧西《完美守护养成记》、殷寻《他看见你的声音》等。
[4]凤凰彩票平台登录入口2019年3月11日修订的第十届《茅盾文学奖评奖条例》,凤凰彩票平台登录入口:http://www.hbzuojia.com/newzjw/vip_doc/12973293.html.
[5]欧阳婷:《“茅奖”与网络文学的发展路向》,《小说评论》2016年第1期。
[6]李敬泽:《网络文学:文学自觉与文化自觉》,《人民日报》2014年7月25日。
[7]阿菩:《对网络文学观念要再来一次解放思想和改革开放——在2019年中国网络文学论坛上的发言》,搜狐:http://www.sohu.com/a/339313585_662549.
[8]《吕氏春秋·去尤其》。
[9]王岳川:《后现代主义文化研究》,北京大学出版社1992年版,第244页。
[10][美]弗.杰姆逊:《后现代主义与文化理论》,唐小兵译,陕西师范大学出版社1986年版,第189-190页。
[11]陈村主编《网络之星丛书》·序,花城出版社2000年版,第4页。
[12][芬兰]莱恩.考斯基马:《数字文学:从文本到超文本及其超越》,单小曦、陈后亮、聂春华译,广西师范大学出版社2011年版,第3页。
[13]陈村主编《网络之星丛书》·序,花城出版社2000年版,第3页。
[14]阿菩:《对网络文学观念要再来一次解放思想和改革开放——在2019年中国网络文学论坛上的发言》,搜狐:http://www.sohu.com/a/339313585_662549.
[15]笔者曾对网络文学的概念做出过三重界定:广义的网络文学是指经电子化处理后所有上网了的文学作品,即凡在互联网上传播的文学都是网络文学;本义上的网络文学是指发布于互联网上的原创文学,即用电脑创作、在互联网上首发的文学作品;狭义的网络文学是指超文本链接和多媒体制作的作品,或者是借助特定创作软件在电脑上自动生成的作品,这种文学具有网络的依赖性、延伸性和网民互动性等特征,最能体现网络媒介的技术特色,它们永远“活”在网络中,不能下载做媒介转换,一旦离开了网络就不能生存。这样的网络文学与传统印刷文学完全区分开来,因而是真正意义上的网络文学。见欧阳友权主编《网络文学概论》,北京大学出版社2008年版,第3页。
[16]邵燕君在《网络文学的“断代史”与“传统网文”的经典化》一文中说:“网络文学之所以被人们解读为‘通俗文学的网络版’,其实是出于其作为‘印刷文明遗腹子’的惯性。从某种意义上说,那些显示了网络文学高度和深度的经典性作品,代表的是网络文学‘古典时代’的成就。”载《中国现代文学研究》2019年第2期。
[17]单小曦:《媒介与文学:媒介文艺学引论》,商务印书馆2015年版,第209页。
[18]参见邵燕君:《网络文学的“断代史”与“传统网文”的经典化》一文的第三部分:网络文学的“金字塔系统”与“网络类型文经典”的产生机制,《中国现代文学研究》2019年第2期。
[19]邵燕君:《网络文学的“断代史”与“传统网文”的经典化》,《中国现代文学研究》2019年第2期。
相关链接:
网络文学“陪跑茅奖”的缘由与启示(一)


