第五届中国出版政府奖获奖名单发布
7月29日上午,第五届中国出版政府奖表彰会在北京国二招宾馆举行。会上发布了《国家新闻出版署关于表彰第五届中国出版政府奖获奖出版物、出版单位和出版人物的决定》和第五届中国出版政府奖获奖名单。
本届中国出版政府奖评选表彰是在庆祝建党100周年、迈上全面建设社会主义现代化国家新征程之际,对出版界的一次巡礼和检阅。
国家新闻出版署关于表彰第五届中国出版政府奖获奖出版物、出版单位和出版人物的决定
各省、自治区、直辖市和新疆生产建设兵团新闻出版局,中央和国家机关各部委、各人民团体出版单位主管部门,中央军委政治工作部宣传局,中国出版集团有限公司:
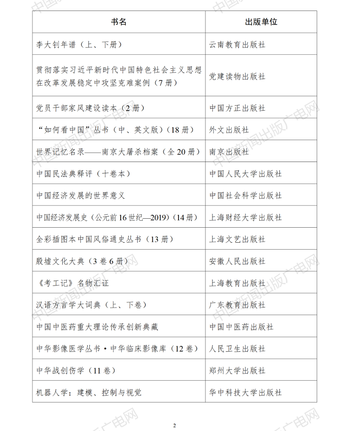
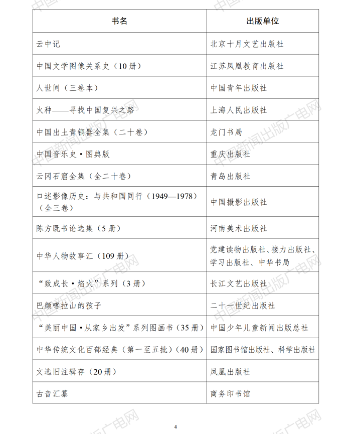
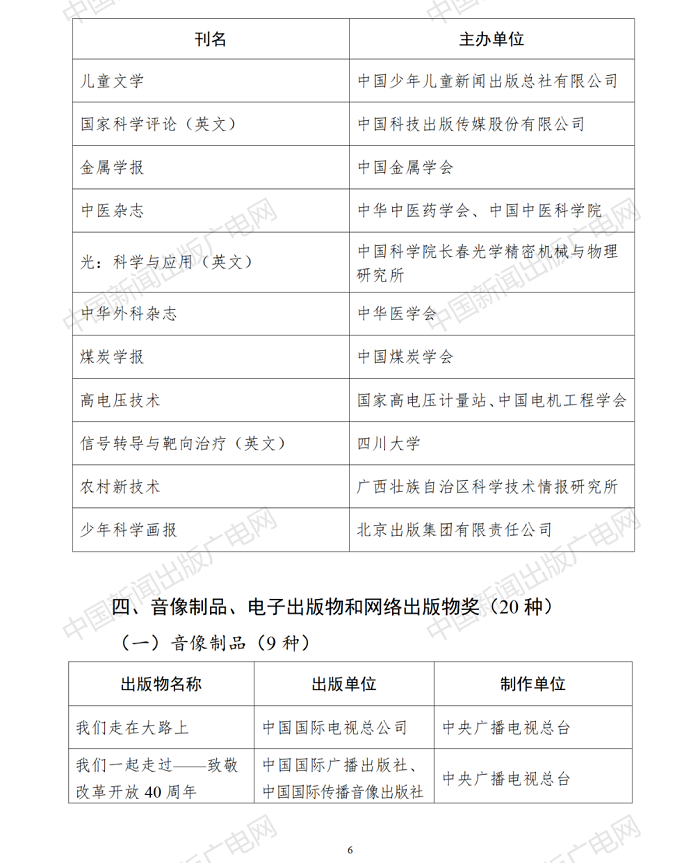
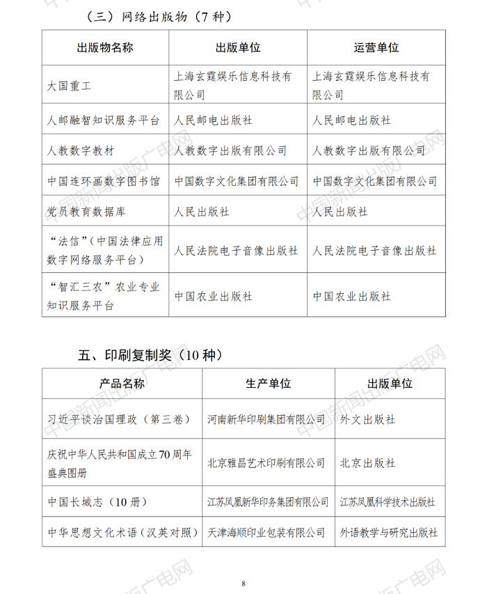
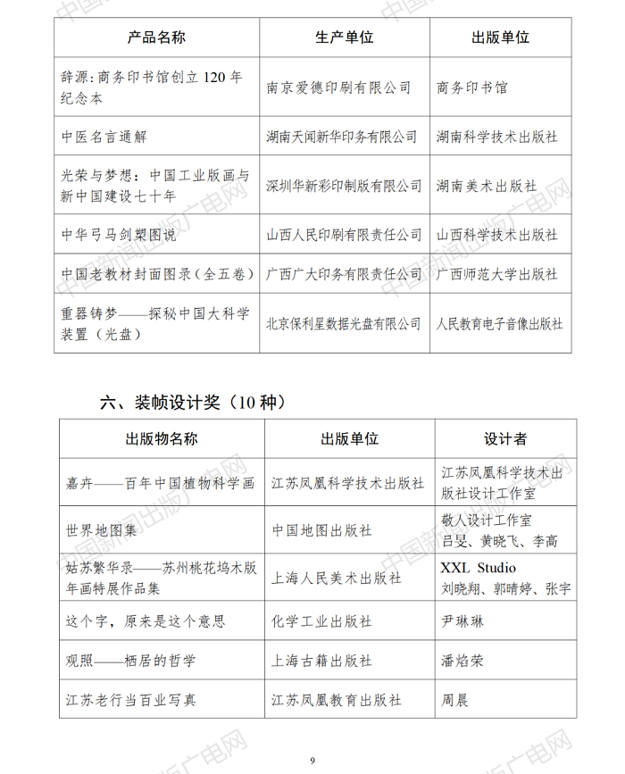
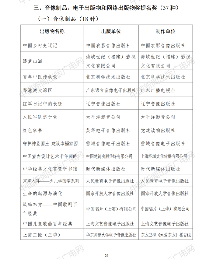
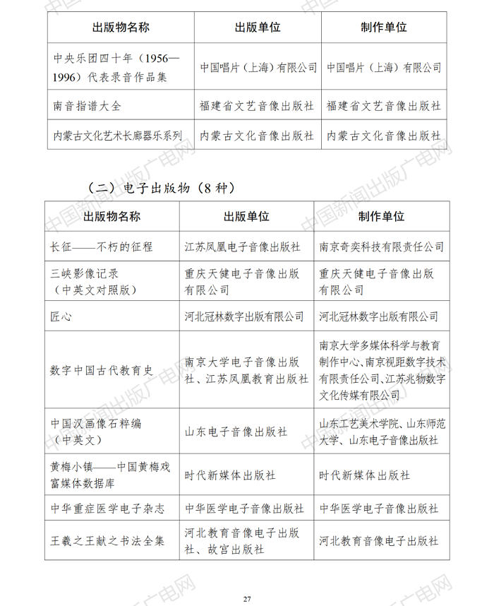
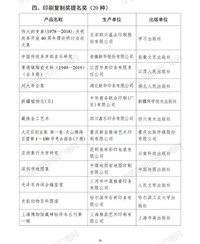
为深入学习宣传贯彻习近平新时代中国特色社会主义思想,全面落实党的十九大和十九届二中、三中、四中、五中全会精神,促进出版业高质量发展,推进社会主义文化强国建设,根据《中国出版政府奖评奖章程》规定,国家新闻出版署组织开展第五届中国出版政府奖评选表彰活动。经严格评选,《习近平谈治国理政》(第一、二、三卷)等3种图书获荣誉奖,《习近平新时代中国特色社会主义思想学习纲要》等60种图书获图书奖,《中共党史研究》等20种期刊获期刊奖,《凤凰彩票走在大路上》等20种作品获音像制品、电子出版物和网络出版物奖,《庆祝中华人民共和国成立70周年盛典图册》等10种作品获印刷复制奖,《嘉卉——百年中国植物科学画》等10种作品获装帧设计奖;人民出版社等50家单位获先进出版单位奖;高克勤等69名个人获优秀出版人物奖。此外,237种优秀出版物获提名奖。
第五届中国出版政府奖评选表彰是在庆祝建党100周年、迈上全面建设社会主义现代化国家新征程之际,对出版界的一次巡礼和检阅。获奖出版物、出版单位和出版人物坚持正确政治方向、紧扣时代发展脉搏,在传播党的创新理论、巩固壮大主流舆论、满足人民精神文化需求、提升国家文化软实力等方面发挥了积极作用,作出了突出贡献,特予以表彰。
获奖单位和个人要珍惜荣誉,再接再厉,发挥模范带头作用。各地区各部门要以第五届中国出版政府奖评选表彰为契机,加强组织领导,聚焦重点任务,树立精品意识,深化改革创新,推动出版业持续繁荣健康发展,更好承担举旗帜、聚民心、育新人、兴文化、展形象的使命任务,为建设社会主义文化强国、实现中华民族伟大复兴的中国梦贡献力量。
附件:
1. 第五届中国出版政府奖获奖名单
2. 第五届中国出版政府奖提名奖获奖名单
国家新闻出版署
2021年7月19日

































