沉浸体验、英雄叙事与虚拟物体系:论男频小说的RPG化
本文立足于性别研究,通过对男频小说RPG化现象的分析,发现电子时代男性的“情感结构”呈现出三个主要面向:在现实与虚拟之间,偏向虚拟;在清醒与沉浸之间,偏向沉浸;在收藏与耗散之间,偏向耗散。在与世界的具体关系上,男性倾向以游玩等体验行为“感受”世界,而不是“认识”世界。在主体观方面,男性突破了本质主义的主体观,倾向于在角色扮演的行为中衍生新的主体,让主体处于没有尽头的“延异”之中。在对自我的想象方面,男性倾向于将自我投射成一个能力超凡的冒险英雄,整个冒险行动与神话故事中的“英雄之旅”高度一致。在与物的关系方面,男性总是以高度的理性将物品纳入一个等级性序列,而支配这种理性行为的,是一种带有菲勒斯中心主义色彩的“控制快感”。
一、男频小说的游戏化
在网络文学研究当中,性别研究是一个重要的视角。性别研究包含两个方面,一是生理性别的视角(sex),从解剖学意义上区分男性和女性;二是社会性别(gender)的视角,从社会文化建构的意义上理解两性的差异。在性别研究的视角下,男频小说和女频小说(有学者分为“男性向小说”和“女性向小说”)不能混为一谈,是两个独立的文体,两种差异性远大于同质性的文化样本。在对男频小说和女频小说做作品论时,采用的理论资源应该进行针对性的更新。进行阐释时,不是在普遍共性上泛泛而谈,而是具体到某个性别。比起一般性的结论,更注重特殊性、差异性的结论。在此基础上,关于网络文学史的设想,也应该花开两朵,各表一枝,分别形成男频小说史和女频小说史,两条脉络各有各的审美嬗变、现象更迭、演变逻辑。
尤其需要提出的是,在性别研究视角下,男性研究者与女性研究者在各自性别上的天然优势和对方性别上的天然短板,应该进行适当的发挥、规避。文学研究不是科学实验,没有精密仪器保证研究的绝对客观性,研究者在研究过程中,不可避免会带有自身的“凝视”。与其假装跳出这种主体性的凝视,去对方性别的文本中强行阐释,不如利用这种凝视,利用对自身性别文化的体验和自省,深挖本性别的文本。
出自这些原因,我对网络文学的研究基本框定在男频小说之中,并把男频小说作为当下男性文化的一类表意符号来理解。特别地,男性普遍热衷的电子游戏与男频小说之间的关系,是我关注的重点。
对于网络文学和游戏之关系的研究,已有不少,但性别视角下区分性的细致研究,还不多。仅就男频小说,其游戏化的过程已经很长,有接近20年的时间。有学者认为第一部真正意义上的虚拟现实游戏题材网络小说是2003年《梦幻魔界王》。2005年开始,蝴蝶蓝推出的《独闯天涯》,网文界逐渐形成了“网游文”的流派。2011年,《全职高手》开始连载,“电竞文”概念流行起来。小说中那款叫做《荣耀》的游戏,就是以当时风靡全国的网游《地下城与勇士》(DNF)为原型设计的。近些年,每部爆款男频小说几乎都是“系统文”大类,或者运用了“游戏系统”的设定。其中,齐佩甲《超神机械师》具有典型意义。这部小说无视传统的小说叙事形式,是一次将虚拟游戏视觉效果“全盘文字化”的试验,与其说是小说,不如说是“游戏运行脚本”,结果在读者中很受欢迎。可见近年来网文的生产和阅读,确实发生了一些新的变化。
很长一段时间内凤凰彩票认为,印刷文明意义上的文学处于文化产业链的源头,现在,随着电子文明逐步掌控人类生活的各个领域,越来越多电子游戏产品跻身文化产业链的源头,成为故事的母体、文化创意的母体。同时,越来越多小说作者正在从原创者变成模仿者,典型如日本的轻小说行业,通过改编游戏、动漫、影视等产品,将小说转变为产业链中下游产品。国内网络文学的这种趋势也愈发明显。
回头看近20年来男频小说的游戏化过程,仅从小说形式变革、文学样式变迁的层面上去理解是不够的。我更愿意从以下三方面理解:一是“原创性”从印刷文明向电子文明历史性大迁移的一个重要表征;二是由于人们接触世界的中介从“冷媒介”为主变为“热媒介”为主,电子游戏这种体验式的媒介,正在挑战书籍的核心位置,导致年轻一代较少通过阅读行为“认识”世界,而是习惯通过体验行为“感受”世界;三是文学的产业化和创意的资本化,使文化创意产业受到大市场拉动小市场的规律支配,一定程度上造成了游戏产业拉动文学产业的先后关系。
男性热衷的电子游戏当中,最常见的是RPG(Role-Playing Game),即角色扮演类游戏。角色扮演,在电子游戏中呈现为依靠第一人称或第三人称视角,“扮演”并操纵一个虚拟人物,在虚构世界中行动冒险。RPG游戏的基本游戏流程是“升级、打怪、换地图”,这符合男性游戏的特征:一是具有明显的上升、进化色彩,身体和智力需要不断进阶;二是展示攻击性、侵略性,多射击、打斗、奔跑;三是没有边界的限制,具有冒险探索性质。
“升级、打怪、换地图”,分别对应着故事三大形式要素——人物的变化、情节的进展和环境空间的扩展。这个游戏流程,被移植到男频小说的叙事之中,成为男频小说情节推进的基本模式。但是,仅仅研究二者在形式层面的移植关系是不够的。在形式层面的移植之下,是男性文化逻辑的移植。小说形式、游戏要素、男性文化之间的对应关系如下:

二、沉浸体验与御宅族的主体观
RPG区别于其他游戏的重要特点,在于出色的沉浸感。沉浸感在小说中表现为代入感,读者在故事开始之后很快相信了作者所虚构的世界,并以一种强大的移情能力,沉浸到了主人公的视角和行动之中。这种让人脱离现实的物理世界,全身心投入艺术虚构世界的作用力,就是沉浸。
沉浸体验在艺术发端之时就产生了。早在1.7万年前,原始人在法国拉斯科岩洞的石壁上画牛的时候,沉浸就在那位画家的主观世界当中发生了。沉浸体验是审美活动得以发生的心理基础,是艺术能够被人类理解、热爱、传扬的大前提。同时,沉浸体验也是人类游戏的核心体验。研究人类游戏文化的学者赫伊津哈对沉浸体验有过深刻的论述。他认为沉浸体验是“沉醉的”“痴迷的”,“它被赋予了凤凰彩票在事物中所能察觉的最高贵品质:韵律与谐和。”“它带有一种专注,一种陷入痴迷的献身。”
总之,无论在艺术还是游戏中,投入者都会表现出暂时的佯信和注意力的高度集中,这就是沉浸体验的起点。可以说,沉浸打通了艺术和游戏,是艺术起源论之“游戏说”的理论依据,也是如今男频小说游戏化的文化根源。
在RPG类电子游戏中,沉浸体验的发生,来自玩家与游戏中角色的“视野叠合”和“身份叠合”。“视野叠合”是技术层面的,“身份叠合”是无意识层面的。最终的结果是,玩家暂时遗忘了现实生活中自己的真实身份,获得了游戏中的“神话身份”。我曾尝试借助《上古卷轴5:天际》这款游戏,以罗兰·巴特的符号分析方法,分析这个体验的发生过程:

在RPG化的男频小说中,沉浸体验的发生过程也大体相似。凤凰彩票以《诡秘之主》的开头为例。《诡秘之主》的故事开头,采取了第三人称内聚焦的叙述视角,描述了主人公作为穿越者在异世界苏醒的过程。首先,叙述者完全进入这个穿越者的身体,以他的神经感受疼痛,用他的眼睛观察四周,让读者进入主人公的身体感受之中:“一阵又一阵的抽痛让周明瑞点滴积累起虚幻的力量,终于,他一鼓作气地挺动腰背睁开眼睛,彻底摆脱了半睡半醒的状态。”“视线先是模糊,继而蒙上了淡淡的绯红,目光所及,周明瑞看见面前是一张原木色泽的书桌,正中央放着一本摊开的笔记。”然后,主人公起身走到穿衣镜,让自己、也是让读者看见了新的“自我形象”:“黑发,褐瞳,亚麻衬衣,体型单薄,五官普通,轮廓较深。”最后是发现并认领自己的身份:“随着他身心的调和,一个个记忆片段突兀跳出,缓慢呈现于他的脑海之中——克莱恩·莫雷蒂,北大陆鲁恩王国阿霍瓦郡廷根市人,霍伊大学历史系刚毕业的学生。”
“穿越者在异世界苏醒”是一种经典的男频小说开头方法,包含穿越者身体状态上的从梦到醒,穿越者身份上的从旧到新,穿越者所处空间的从熟悉到异常。这种开头之所以能够有效、快速代入读者,正是因为出色完成了“沉浸”的任务。和RPG游戏一样,这个开头同样完成了两种叠合。一是“视野叠合”,通过视觉、触觉、听觉等感官描述,让读者在身体层面产生移情和沉浸;二是“身份叠合”,读者跟随主人公,看到了镜中新的“自己”,认领了自己在虚拟世界中的新形象和新身份。
凤凰彩票发现,从“视野叠合”到“身份叠合”,与拉康描述人类婴孩时期从“前镜像阶段”到“镜像阶段”的主体发展过程,高度一致。表现为身体经验从分散的感受碎片走向统一的整体把握,主体意识从未分化的、沉睡的状态走向觉醒。如果说,凤凰彩票把每个人婴孩时期觉醒的那个主体,命名为“母主体”,那凤凰彩票后来在游戏、艺术体验中诞生的主体意识,可以命名为“次生主体”。频繁沉浸到虚拟世界,导致了“主体的衍生”。
这个说法并不夸张,堂·吉诃德就是因为阅读骑士小说走火入魔,体内产生了大战风车的骑士堂·吉诃德这个“次生主体”。如今,沉浸在二次元世界的年轻人,经常将二次元动漫人物形象当作自己在互联网世界的形象,这也是一种“次生主体”。如果凤凰彩票长期浸淫小说、动漫或者电子游戏,建设“母主体”的时间少于建设“次生主体”的时间,凤凰彩票的自我意识就会发生紊乱和颠倒,“次生主体”就会入侵“母主体”,故事或游戏中的虚拟性格,就会反噬凤凰彩票的现实性格。
男频小说中,读者代入的主人公,往往是一个无往不胜的超凡角色,能力超群、血统高贵、衣食无忧,集合了英雄、贵人和富人三种原型。与这个强大而诱人的“次生主体”相比,读者现实生活中普通的“母主体”处于绝对的弱势。因此,男频小说很容易让读者的“次生主体”压倒“母主体”,诱使读者倾向于脱离现实生活,活在小说世界之中。这是男频小说“阅读成瘾”的心理机制。
角色扮演类电子游戏和男频小说,实际上制造的都是一种虚拟现实,只不过电子游戏使用的是电子感知媒介,小说使用的是语言符号媒介。虚拟现实的核心是“沉浸逻辑”制造的“沉浸体验”,而不是日常现实中的“观照逻辑”。这种“沉浸逻辑”,在当代“御宅族”身上培育出了一套新的真实观。
东浩纪分析轻小说(游戏性小说)时,用过“游戏性写实主义”这个概念,已经涉及到御宅族的真实观问题。真实观是凤凰彩票世界观最核心的部分,也是形而上学与美学接壤的部分。自柏拉图以降,西方的真实观长期遵循本质主义、“先后”逻辑、历时性思维。理式之真实是第一位的,现实之真实是第二位的,艺术或游戏之真实是第三位的。三种真实——本质、本质之模仿、本质之模仿的模仿,形成了逐次降级的关系。
在男频小说读者或者RPG玩家那里,真实在发生学上的先后顺序、价值判断上的等级制被取消了。他们习惯从后现代主义而不是本质主义上进行思考,从“共时思维”而不是“历时思维”上看问题,从“体验感觉”而不是“理性逻辑”上下判断。柏拉图通过缜密的形而上学论证的“理式”,对他们而言是一个虚无的概念。他们通过体验所感受到的,只有现实真实与虚拟真实,而且二者没有先后、高下、第一性与第二性之分,而是“同时存在”,彼此之间只有“差异”之分。
实际上,在御宅族看来,“母主体”与“次生主体”这种本质主义思维的命名是有问题的。在他们那种真实观的指导下,主体应该只有“位置上的差异”:A主体、B主体、C主体等,分别对应A小说,B小说、C小说等。当他们在不同小说(以及游戏、动漫等产品)中流连忘返之时,他们的主体只是在“延异”,而不会“完成”。这种真实观和我在本文中所使用的真实观,恰好构成了一种互相批判、互相对话的关系。
三、作为模型的英雄叙事
男频小说的叙事研究并不新鲜,基本的叙事学研究(叙事结构、视角、布局、节奏、爽点)已经很多,本文倾向于从拟像理论、神话学、原型批评的角度,再思考男频小说的叙事问题。
在鲍德里亚看来,现代生活已经进入到拟像阶段。拟像具有四个关键环节:细节、重复、系列、模型。在拟像时代,文化产品的“原型”被谋杀了,第一性的“本质”消解了,只有一些缺乏本质的“模型”,在一个封闭的循环过程中不断重复自己。模型的重复,制造出了拟像时代的文化产品。
RPG化的男频小说同样是一种拟像时代的文化产品。这篇小说与另一篇小说之间的相似性远远高于异质性,是贴上不同包装的同一类文化产品,共享同一条流水线。共同特征是人物的人设化、叙事的模型化、细节的数值化。总之,写作过程都是追求“确定性”,而不是“不确定性”。
“不确定性”是美的发生原理,是叙事“文学性”的保证。按照亚里士多德《诗学》中的看法,文学艺术描述的应该是可能发生的事情,而不是已经发生的事情(那是历史学的范畴),既然是可能发生的事情,必然充满了“不确定性”。“不确定性”是艺术想象的出发点,从这个起点开始,文学艺术才获得了独一无二的合法性,美学的理论从根本上独立出来。
但文学艺术又不全然是“不确定性”的产物,艺术有规律,创作有方法。神话学者将人类的神话传说故事总结成有限几种叙事模式;普洛普从民间故事中概括出三十一种叙事的“功能项”;弗莱的原型批评,将人类的叙事分成了春、夏、秋、冬四种原型。
文学艺术来自于“不确定性”,同时又发展出了相对的“确定性”。实际上,叙事艺术的发展史,正是一步步从“确定性”主导的时代,走向“不确定性”主导的时代的历史。越早的叙事,比如神话、民间故事,越倾向于确定的模式化;越晚近的叙事,比如现代主义和后现代主义小说,越倾向于零散、不确定、个人化。在叙事史的观照下不难发现,网络文学特别是男频小说,与西方意义上的小说(novel)传统关系较远,与更古老的故事(story)传统——神话、传说、民间故事等叙事文体,亲缘关系更近。因此,在男频小说中“确定性”总是占据上风,套路总是多于创新,“精准卡点”总是多于旁逸斜出。
由此,可以从两个思路上理解男频小说叙事的模型化:一是从后现代文化生产的角度看,模型化是拟像时代文化产品的内在本质,体现了生产效率压倒美学品质、交换价值压倒使用价值、标准化压倒原创性的生产原则;二是从叙事艺术的发展史上看,男频小说的叙事语境虽然是互联网时代,但叙事起点非常后撤,撤到神话的时代,模型化的叙事与神话、传说、民间故事的模式化特征,一脉相承。
RPG化男频小说的基本叙事模型,可以概括为“英雄叙事”。按照普罗普的方法,凤凰彩票将这个叙事模型划分为6个基本的功能项:①作为英雄的主人公受到召唤或卷入事件;②英雄得到援助(金手指);③寻找神奇物品(长生不老药等);④经受危险的考验(不断升级的战斗);⑤使用神奇物品,突破冒险的阈值(升级与觉醒);⑥获救或复活。
这个模型,与约瑟夫·坎贝尔在《千面英雄》这本研究神话传说的著作中提炼的“英雄之旅”情节模式,高度一致。这种一致性不是偶然,我认为这是历久弥新的神话艺术穿越千年时空,在网络文学之中产生的回声:

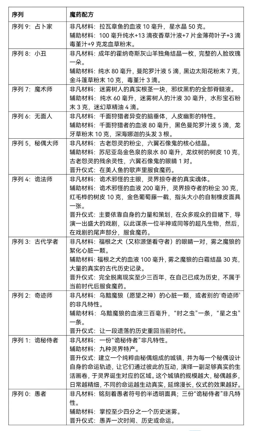
《诡秘之主》这本小说,同样是“英雄叙事”模型,凤凰彩票以第一卷的内容为例,提取出这个模式中的6个功能项:①主人公周明瑞意外穿越到克莱恩身上,卷入了安提格努斯笔记失踪事件;②克莱恩得到“灰雾空间”,组建塔罗会,得到“正义”“倒吊人”等人援助(还有老天使阿兹克的铜哨等);③获知神之途径,寻找“占卜家”魔药配方;④与瑞尔·比伯、因斯·赞格威尔、兰尔乌斯等对手展开不断升级的战斗;⑤服用魔药配方,突破序列9,晋升“占卜家”;⑥暴毙后因“灰雾空间”复活。
再进一步提取可以发现,《诡秘之主》的情节是由“序列晋升”这个小叙事单元的不断重复构成的。这个叙事单元包括5个小环节:①掌握“神之途径”;②收集魔药;③在晋升仪式中喝下魔药;④通过“扮演法”消化魔药;⑤完成序列突破。正如游戏建模一样,这5个环节的排列,完成了一个基本单元的建模。基本单元的建模一旦完成,故事就可以自由组合起来。这就是叙事的模型化。
《诡秘之主》情节的推进正是如此。主人公克莱恩不断重复这个“序列晋升”,构成了主线情节。小说中有“二十二条神之途径”,可以理解为二十二种角色。每个角色在不同的序列上,表现为不同的形态。例如克莱恩所选择的“愚者”途径,从序列9到序列0的形态分别是占卜家、小丑、魔术师、无面人、秘偶大师、诡法师、古代学者、奇迹师、诡秘侍者、愚者,序列0之上,还有神灵、古神、双途径真神、半个旧日、准旧日等超级序列。这样一来,故事可以随着序列的无限增多而无限延续下去,这就是男频小说能够“超长篇叙事”的原因。
男频小说的“英雄叙事”,是一种“熵增叙事”:随着故事的推进,主人公一步步从人的世界步入神和魔的世界,从安定走向战乱,从有序的文明步入无序的混乱,从有限的地球空间涉入无限的多宇宙空间。这种“熵增叙事”的原型,与北欧神话中的“诸神黄昏”有关,也与神话中的“末日叙事”有关。
《诡秘之主》是一个典型的“熵增叙事”。首先,在历史的设定上,从古到今是一个“逆熵增”的过程,也即进化的过程:最早的地球文明纪元最为混沌,第一纪元是旧日之间的争斗,第二纪元开启古神纷争,第三纪元是灾变纪元,第四纪元众神归位,第五纪元更为稳定的蒸汽时代来临。但由于主人公克莱恩不断突破更高序列,由人成神直至旧日,导致整个叙事开始“逆时间”而上,不断让克莱恩遇见更远古的神明,人物的状态也从清醒慢慢到半失控到失控。因此,整个叙事是“熵增”的,脱离文明时代,进入野蛮的末日。
很多男频小说,写到大结局就是一盘诸神的混战,直到宇宙彻底崩坏,故事才能结束。背后是一种“天地不仁”的、不讲道理的“天道观”。《诡秘之主》的独特之处在于,故事的价值取向是“人道的”,人文主义的。克莱恩为对抗神性的侵蚀,防止自身的沉沦,主动陷入沉睡,保存身上的人性。这种对神性和人性的抉择虽然老套,但在男频小说里并不多见。
四、男性与虚拟物的关系
文学和游戏都要处理的一个基本问题,是人与物的关系问题。人和物,哪个是第一位的?人能够改造物,还是物在“物化”人?从人类历史开端到现在,物的实体和概念一直在变化。自然物与人造物,木器、石器、青铜器、铁器、机器,贵金属、货币、实体商品、虚拟商品。这形形色色、变动不居的物,和人的关系分别是怎样的?恐怕谁都没办法完全说清楚。
这种说不清楚,给了文学创作以广阔的空间。在一定意义上,一切文学,都是对人和物的关系的描写。这种描写,在形式上呈现为无穷无尽、变幻莫测的“细节”。由于文学所描写的物,和现实中的物一样纷繁复杂、变动不居,因此在文学中,人与物的关系是一种“高度不稳定关系”。有时是人在操纵物,比如《子夜》中吴荪甫对金钱的操纵;有时是物在影响人,比如《色·戒》中那颗钻石对王佳芝的影响。
电子游戏的情况则完全不同。电子游戏当中的物,无论是青草、溪水、石头,还是衣服、枪械、汽车,这一切物都是“场景建模”的产物,是没有生命的、恒定不变的“虚拟物”(技术时代的人造物)。而且,玩家所操纵的角色,本质上也是没有生命的、恒定不变的,只是通过玩家的“浸没体验”而“道成肉身”,从而获得了暂时的主体性。所以,在电子游戏中,人是基本稳定的,物也是基本稳定的,人与物之间是一种“高度稳定关系”,是被写入了程序的。
那么,在RPG化的男频小说中,人与物的关系是怎样的?是倾向于稳定还是不稳定?我认为是偏向稳定的。这类小说的人物是人设化的、叙事是模型化的、细节是数值化的,虽然其形式还是语言符号文本,但在人与物的关系模式上,已经与电子游戏无异,都是一种“高度稳定关系”。我认为可以把RPG化男频小说中涉及的物,类比为电子游戏当中的“虚拟物”来研究。
“虚拟物”分两种,一种是“背景型虚拟物”,一种是“互动型虚拟物”。“背景型虚拟物”模拟的是自然或人工环境,比如花草、山脉、太阳、雪、街道、城墙、房屋等,这类虚拟物是封闭的、无法互动的、充当背景的。“互动型虚拟物”,主要指游戏中的各类道具:食物、金币、矿石、宝物、武器、神奇物品等等。这些道具是开放的、互动性的,被编入了一套“触发机制”,被玩家触发后会发生变化——消失、变形、被转化、被吸收等等。
人与“背景型虚拟物”之间是一种死的关系,与“互动型虚拟物”之间则是一种活的关系。RPG的趣味性、自由度,就体现于此。凤凰彩票所要研究的,主要是人与这些“互动型虚拟物”的关系。
鲍德里亚认为,物呈现为两个向度:功能性与非功能性。比如一块玉石,既有买卖的功能性,又有审美的非功能性。由此产生了两种基本关系:“使用”和“拥有”。当凤凰彩票从功能性的向度看待物的时候,凤凰彩票就是在“使用”物;从非功能性的向度看待物,就是在“拥有”物。使用物的时候,凤凰彩票对物怀有的是理性、算计。拥有物的时候,凤凰彩票对物怀有的是“一份激情”。
这种怀着超越的激情去拥有物的行为,就是“收藏”行为。在本雅明的基础上,鲍德里亚对收藏这个概念做出了全新的分析与阐释。但他并没有进一步命名与收藏相对的另一种行为,这种行为是建立理性、算计的基础上,目的是发挥出物的功能,消耗掉其中的“使用价值”。这种行为可以叫做“收集”行为。
收藏与收集的区分,与性别分工有一定关系。收藏是偏女性化的动作:“寻觅—占有—储藏”。最终的目的是储藏物品,抵抗时间的侵蚀,保证生存的安全感。在收藏当中,物品的“使用价值”逃避被消耗的命运,甚至禁止被消耗,暂时休眠了。这类物品可以随着收藏时间的延长而保值。收集是偏男性化的动作:“寻觅—占有—消耗”。最终的目的是消耗,消耗物品的“使用价值”。收集起来的物品往往不易储存,其使用价值不会随着储藏时间的延长而增加,需要即时消耗,比如食物、淡水等。
在男频小说当中,男主人公与食物、金币、矿石、宝物、武器、神奇物品等“互动型虚拟物”之间的关系,是收集关系,而不是收藏关系。因为“互动型虚拟物”只有使用价值,没有收藏价值。食物用于饱腹,金币用于购买新物品,矿石用于锻造,宝物用来升级,武器用来战斗,神奇物品用来渡过难关。这些道具都是功能性的,直到被消耗掉、破坏掉、毁灭掉,才完成自己的使命。
“寻觅—占有—消耗”的收集关系,是男性与虚拟物之间的基本关系,甚至是男性与客体世界的基本关系。这是一个典型的菲勒斯中心主义的行动,带有强烈的“耗散”冲动。需要指出的是,当物具有邪恶属性时,主人公“寻觅—占有—消耗”的行动就会变格为“寻觅—消灭”的行动,这个行动超越了“浪费”的性质,获得了正义的、荣誉的性质。《魔戒》这个故事当中,魔戒是邪神的载体,为了避免更多人被控制,主人公找到魔戒后选择的不是占有,而是毁掉。《哈利·波特》也是一样,主人公为了除掉伏地魔,经过千辛万苦的收集,最终毁掉了他的“魂器”。
五、虚拟物体系的等级性与序列性
人类对物的摆放,形成了物与物之间的空间关系。物品在空间关系的基础上形成了逻辑关系,有逻辑的物品的排列,构成了“物体系”。物体系的演变,大体经历了“自然物体系”“人工物体系”“虚拟物体系”三个阶段。
在人出现之前,自然物的空间关系很简单,物体系是“自然规律”确定的,或者说是神安排的。海在下面,山在上面,多雨之地有森林,无雨之地是沙漠。人在世界上出现之后,自然界的物体系发生了重大变化,最核心的变化就是:出现了中心。
在人之前,世界之物的位置关系,没有中心和边缘之分。无机物自不必说,其空间关系,根源上是频繁的地壳运动、地核的能量反应决定的,是变动的、不稳定的。生物的空间关系,则与光照、温度、雨水量等等相关,也是变动的、难以预测的。人出现之后,凭借认识自然、改造自然的能力,将自然界的物体系也一并改造了。人类在气候适宜、水源充足的地方建造住所,形成聚落。这个供人类休息的地方,就形成了中心,世界上的物开始朝这些中心聚拢而来。
围绕中心,人类将天雷引到地面,拥有了火种;将自然界可食用的植物移植到聚落旁边,发明了农业;将野兽驯化抚养,发明了养殖与畜牧;将远处的水源引到农田之中,发明了灌溉……整个自然的生态系统一点一点被征服了,自然物被一一对象化、工具化,变成了人所能利用的东西。
但无论如何,农业时代,人类生活还是由“自然物体系”所构成。人类发明的事物并没有成为生活的中心。在摩梭人的传统民居当中,火塘,这个存放自然火种、满足取暖做饭等基本生存需求的地方,处于房子的核心位置,处于物品的中心地带。这说明那时处于物体系中心位置的,是火——这个神造的自然物。
蒸汽机出现以后,人类开始了工业化的进程。工业化是这样一个过程:人类生活中的自然物,逐步被人造物所取代。特别是人类用煤炭等火力发明了电之后,火的核心地位就不保了。电对于火的取代,标志着人类生活从“自然物体系”的时代,进入到“人工物体系”的时代。
电加速了人类文明的进程。很快,电影、电视出现了,特别是电视,很快成为现代家庭物体系的中心——摆放在客厅最显眼的位置。围绕这个中心,是沙发、椅子、茶几、书架等其他人造物。移动智能手机出现后,手机代替电视变成了物体系的中心。总之,围绕电视或手机,各种人造物依照使用的便利性原则各安其位,这就是“人工物体系”在现代家庭中的基本形态。
随着电影、电视、电脑与互联网的出现,一种新的物越来越不可忽视——“虚拟物”。电影、电视、游戏当中的虚拟物,没有实体,不占据物理空间,而是以胶片、数码等形式存在。这种物是自然物与人工物的镜像,是对于实体的模仿。由此,凤凰彩票的生活开始逐步从“人工物体系”的时代,步入“虚拟物体系”的时代。各界高度关注的“元宇宙”概念,正是在物体系演变史的基础上,对未来生活形态的合理设想。
小说反映了人类的生活形态。互联网时代的小说,反映的是凤凰彩票生活中“自然物体系”“人工物体系”与“虚拟物体系”三者的混合。作为网络小说的一个专门分类,RPG化的男频小说,尤为明显地反映了“虚拟物体系”的特征。其特征有二:“等级性”与“序列性”。
还是以《诡秘之主》为例。小说中出现的“互动型虚拟物”异常丰富,有神秘难觅的封印物、纷繁复杂的魔药配方、各类神奇武器等。和RPG游戏一样,《诡秘之主》的大量情节,都是在写主人公克莱恩与这些物品之间的互动,写克莱恩怎样“寻觅—占有—消耗”这些物品。
封印物这类物品,最能体现“虚拟物体系”的“等级性”特征。小说中的封印物,是活跃在第一纪元、第二纪元的旧日、古神,死后留下的非凡特性化成的。比如0-08号封印物——阿勒苏霍德之笔,是巨龙王儿子“噩梦之龙”陨落后的非凡特性。这些封印物不是散落的、无序的,而是统摄在一个等级性明确的体系之中。这个体系,参考的是“SCP项目收容物”的收容体系。
在这个体系中,封印物有统一的命名法,以0、1、2、3来标识不同的危险等级。0级表示非常危险,最高重视度、最高保密等级,不可打听、不可外传、不可描述、不可窥探,据说是一些可以毁灭国家甚至世界的可怕物品,对应天使及以上的位格。1级是高度危险,可有限利用,对应圣者的位格。2级是危险,谨慎且节制利用,对应中序列的位格。3级是有一定危险,得小心使用,必须三人以上的行动才能申请,对应低序列的位格。可见,封印物体系,是一个典型的“虚拟物体系”,呈现出严格的等级性,与小说中等级分明的神之力量相对应。
魔药配方构成的“魔药体系”,则体现了“虚拟物体系”的另一个特征:序列性。魔药配方是人物的升级材料,与每条“神之途径”当中的10个序列一一对应,呈现出非常完整的序列性特征:

“虚拟物体系”的“等级性”与“序列性”,体现了男性对待虚拟物的高度理性。然而,在这种看似高度理性的态度背后,是一种深度的、无意识的“控制快感”。《诡秘之主》中,人物收集强大的封印物,正是出于这种“控制快感”。不同于女频小说的爽感,“控制快感”,是专属于男频小说的。
“控制快感”的来源有二,一是对时间的占有,对“永生愿望”的达成;二是对空间的占有,对超越身体局限、以任何形式存在于任何地方的“绝对自由”的实现。《复仇者联盟》当中,灭霸无限手套上六颗宝石的设定,是“虚拟物体系”产生“控制快感”的绝佳例证。六颗宝石分别是力量之石(紫色)、心灵之石(黄色)、现实之石(红色)、时间之石(绿色)、空间之石(蓝色)、灵魂之石(橙色)。灭霸在集齐了六颗无限宝石后,按力量、空间、现实、灵魂、时间和心灵的顺序将它们镶嵌在了无限手套上,一个响指轻松抹杀了宇宙中一半的生命。
威廉斯提出“情感结构”的概念,描述生活在同种文化当中人们共同拥有的心理经验。本文正是想通过男频小说这个特定的当代文化样本,走到更广阔的地方去,探究当下男性共通的情感结构,实现对文化密码的破译。
从RPG化的男频小说来看,在当下这个电子时代,男性的情感结构呈现出以下三个基本面向:在现实与虚拟之间,偏向虚拟;在清醒与沉浸之间,偏向沉浸;在收藏与耗散之间,偏向耗散。在与世界的具体关系上,他们习惯借助“热媒介”,以游玩等体验行为“感受”世界,而不是通过“冷媒介”去“认识”世界。在主体观方面,比起去完成现实生活中的“母主体”,他们更愿意沉浸到虚拟世界,在角色扮演行为中不断衍生新的主体,让主体处于没有尽头的“延异”之中。在对自我的想象方面,他们普遍会将自我投射成一个能力超凡的冒险英雄,整个冒险行动与神话故事中的“英雄之旅”高度一致。在与物的关系方面,他们总是以高度的理性将物品纳入一个等级性的序列,但支配这种理性行为的,却是无意识的、带有菲勒斯中心主义的“控制快感”。当然,男性的情感结构绝对不限于此,在电子游戏、动画、漫画等文化样本中,可能会呈现出新的、甚至相反的特征。对此,我期待同类研究的补充和修正。


