从《欧那尼》到《英雄与美人》:一部越剧改译剧的本土化历程
外国戏剧的改译,是中国话剧发展过程中曾广泛出现的一种现象,它一方面是为了适应中国民众的接受程度,另一方面也是解决当时话剧创作中“剧本荒”的问题。越剧由于从三四十年代起就开始受到话剧的影响,因此也接纳了一些从话剧来的改译剧,如1942年12月雪声剧团根据《铸情》(即《罗密欧与朱丽叶》)改编的越剧《情天恨》。此外,越剧还上演过一些取材于西方小说、电影的剧目,如根据电影《茶花女》改编的越剧《香笺泪》(玉兰剧团首演于1947年9月18日)、根据大仲马的小说《三个火枪手》和《东周列国志》故事改编的越剧《山河恋》(越剧界联合义演,首演于1947年8月19日)等,从宽泛的意义来说,也可以把它们视为改译剧。当然以上剧作都将人物和故事完全搬到了中国,这也符合改译剧努力适应民众口味的定位。
不过,在越剧演出史上,其实很早就出现了另一种尝试——目前凤凰彩票所知的最早的剧目就是1950年底由芳华剧团上演的《英雄与美人》——它虽然也在一定程度上对原作进行了本土化改造,但却保留了“洋人洋装”的人物和背景。甚至以“布景服装完全西洋风味”作为宣传卖点。这可以说反映出了改译剧天然的另一侧面:即通过引入异文化元素来增加观众的新鲜感。但新鲜感如果把控得不好,也可能变成隔阂感。如果考虑到这部戏所面对的受众是主要由普通市民阶层构成的越剧观众,那这部改译剧在越剧舞台上所获得的成功就更值得关注了。鉴于此前学界从未对此剧有过专门探讨,而笔者在多年的资料收集中恰好有幸得到了此剧的演出说明书、剧照等相关资料,加上本身的法国文学学科背景,觉得似乎有条件在现存资料的基础上对此剧作一些探讨。

《英雄与美人》演出说明书封面(尹桂芳 饰 欧那尼,张茵 饰 素儿)
越剧《英雄与美人》1950年12月27日起由沪上知名的芳华剧团上演于金都大戏院。这出戏的原版,是法国浪漫主义文学代表作家雨果的名剧《欧那尼》(Hernani),而将其改编为越剧版的编剧,则是在“新越剧”改革中曾长期与雪声剧团合作,立下汗马功劳的越剧界知名编导南薇。剧名改为《英雄与美人》,秉承的是上海越剧一贯紧跟时尚的传统,模仿的是当时外国译制片的起名风格。
此剧演出的阵容是:芳华剧团的头牌、头肩小生尹桂芳饰演该剧的男一号欧那尼,二肩小生尹小芳和头肩老生徐天红分别饰演男二号卡洛王和男三号李谷梅,头肩花旦张茵则饰演女一号素儿。根据当时《新民报晚刊》的广告栏,可知此剧上演后,除个别日场休息外,其余时间均按当时的惯例演出日夜两场,直至1951年1月23日农历年底封箱,总共上演50余场。虽然这个成绩放在芳华剧团50年代的演出盛况中来看,只是平均水平,但作为越剧舞台上第一部以外国人形象演出的作品,演出成绩能与各类古装戏、时装戏比肩,同样获得越剧观众的接受和认可,其实殊为不易。笔者曾读过一位老观众的文章,她在近60年后仍对尹小芳当年所扮演的卡洛王的英俊勇敢念念不忘,对剧中斗剑的精彩场景赞不绝口,可见此剧当时给她留下的印象之深。
此剧虽未留下任何影音资料,但所幸有内容丰富的演出说明书留存,保留了包括主创名单、作品本事、剧本片段等重要信息,演员方面也保存了不少剧照及回忆,使凤凰彩票得以大致了解该作品的面貌。
在《英雄与美人》诞生的那个年代,雨果的Hernani只存在两个中译本,均译为《欧那尼》。第一个译本署名“东亚病夫”,1927年由真美善书店发行,是曾在京师同文馆学习法语的晚清著名小说家曾朴从法文本翻译而来;第二个译本1947年由群艺出版社发行,是后来在戏剧理论研究领域颇有建树的学者陈瘦竹从英译本转译。从剧本比对可以得知,不论南薇是否曾见过曾朴的译本,但他最终所采用的底本显然是陈瘦竹的译本。比如以剧中女主人公对欧那尼的一段倾诉为例:
曾译《欧那尼》
当你的脚步声停了,我觉得我的心就不跳,你不在我面前,连我自己都不存在。只要你的脚声打到我的耳鼓里,我才记得我还活着,觉得我的灵魂回来了。
陈译《欧那尼》
每次你离开我,你的脚步声音越走越远,到后来听不见的时候,我就觉得我的心跳忽然停止了;没有了你,我自己恍恍惚惚,不知身在何处,可是只要我一听到我所爱的你那脚步声音,就觉得我的灵魂又回来了,我重新能够呼吸,重新活了。
越剧《英雄与美人》
欧那尼,每次你离开我。你的脚步越走越远,远到听不见的时候,我就觉得我的心停止了。你没有了,心也没有了。等到我再听到你的脚步声音,我就觉得我的魂灵又回来了。我的心也重新活了。
越剧版在这个片段上基本直接采纳了陈译,只是稍作精简,去掉了如“恍恍惚惚”这样较为书面化的词,对其他语句和词汇也作了更为通俗化的处理。
这一译本的选择虽然与今天人们认为直译胜于转译的观念有所差异,其实也并不奇怪,因为普遍的评价是曾朴的译本比较艰深难懂,这可能也是此译本流传不广的原因。而陈瘦竹不仅爱看戏,更逐渐走入戏剧领域,当时正任教于国立戏剧专科学校,所以他的译本更注重演出的需要。精通英法两种语言的外国文学大家赵瑞蕻在读过《欧那尼》的两个译本后,就曾评价说:“前者(指《欧那尼》)曾有过曾孟朴(东亚病夫)先生的译本,但我看了陈先生翻译的本子,感到语言生动流畅,适合于上演。”一则古雅,一则流畅,素来贴近普通民众的越剧以陈译本为底本,也就非常好理解了。

欧那尼法文版扉页
人物的处理
在陈瘦竹那个年代,译作中的人名翻译大多采用了一种偏于归化的音译,即译名按照中国人名的习惯,翻成类似于姓+名的两字或三字结构。从下面的表格可以看到,外文原名较长,而陈的译名基本翻译原则是取其中一部分音译。(加粗部分为译名对应的西文)。只有国王卡洛斯,为了表明其身份,在译名中增加了意译成分,处理为“卡洛王”。越剧版的主要改动有两处,第一处是在女主人公“素儿”前加了一个类似于姓氏的“陶”,从发音看,很可能来自于原文中表示敬称的“Dona”,即“女士”一词。这显然是为了与其他译名一致,更符合中国人的习惯。素儿的身份设定也有较大的改动,后文详述。
越剧版在人物方面做的另一处较大调整是将“饶瑟梵”改成了“俐娜”。按原作设定,饶瑟梵是女主人公的一个老保姆,但越剧可能考虑到观众的欣赏习惯,将其调整为一个年轻侍女。因为按中国戏曲中的惯例,小姐身边的配角,大多是活泼可爱的小丫环。而人物的名字也从相对比较拗口的“饶瑟梵”改成既简便轻巧、又很有西方女性气质的名字“俐娜”。
至于“吕谷梅”改为“李谷梅”,“李嘉图”改为“吕嘉都”,在越剧中其实发音变化不大,可能只是出于编导个人的喜好。
剧情的处理
《欧那尼》一剧的主线讲述的是一个贵族出身的强盗首领欧那尼、西班牙国王卡洛王以及素儿的叔父李谷梅公爵三个人与他们所爱慕的贵族小姐素儿之间的故事。在作品设定中,欧那尼与素儿是彼此相爱的。但头发花白的老公爵李谷梅打算娶素儿。国王卡洛斯也对素儿有意。
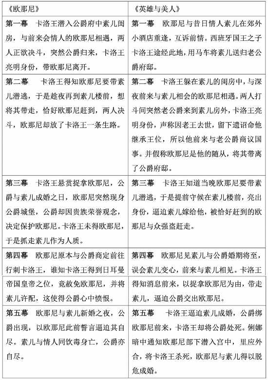
在原作这个基本框架下,越剧版在对剧情做了较大改动,凤凰彩票大致可以从以下的表格中看到。

越剧版对原作剧情的改动
从以上对比可以看到:越剧中的第一幕是原作所没有的,它主要的作用实际上是介绍欧那尼、素儿、卡洛王与老公爵之间的人物关系。这是因为传统戏曲中人物会用自报家门等方式向观众介绍前情,而此类新编剧目则没有,如果像原作一样直接切入故事,很可能令观众看得一头雾水。所以编剧通过素儿所坐马车坏了,不得不在小酒店停下修马车这个场景,让素儿与欧那尼得以相遇。这一场向观众介绍了卡洛王的父亲老国王的残暴,介绍了欧那尼全家被老国王所害,沦落山林为盗的背景,介绍了素儿原本是平民女子,因家贫被老国王买入宫中,又赐给老公爵,等待成婚的情况,以及素儿与欧那尼青梅竹马的往事。由此帮助观众在头脑中快速搭建起人物之间的关系网。最后,这一幕以年轻的卡洛王途经此地,用马车将素儿送还老公爵府邸结束。
这一场虽然看似无中生有,其实发挥了很多作用。除了帮助观众在正式剧情展开前理清了人物关系外,也使后续的故事变得更合乎中国观众的思维逻辑。素儿身份设定从贵族小姐到平民女子的改变,既为欧那尼和素儿的相爱提供了合理的解释,也为素儿为何会住在老公爵府中,又为何将被迫与老公爵成婚做出了解释。同时,欧那尼和卡洛王纷纷出场亮相,也为下一幕两人一同探访素儿做了铺垫。
越剧版的第二第三幕与原作/译作的第一第二幕基本吻合,是全剧改动最少的地方。越剧版的第四幕与原作的第三幕,相同之处在于卡洛王前往公爵城堡捉拿欧那尼不成,借故带走了素儿。差别在于,原版中公爵保护欧那尼是出于一种保护城堡客人的贵族传统荣誉。这种风俗对中国观众而言可能相当难以理解,所以被编导南薇所舍弃。
改变最大的部分在于故事结尾。在原版中,卡洛王对权势的野心胜过对素儿的追求,所以当他得到日耳曼帝国皇帝之位后,或许是出于瓦解反叛敌对力量的目的,当场宣布赦免欧那尼,恢复其贵族身份,并将素儿许配给他。欧那尼和素儿都喜出望外。最终,是怀恨在心的老公爵用此前欧那尼的誓言前来相逼,使二人双双殉命,以悲剧结束。而越剧版将矛盾的焦点集中于卡洛王,改为老公爵绑了欧那尼献给卡洛王,以交换素儿,但卡洛王反悔,反将公爵送上断头台。幸亏俐娜联络了欧那尼的部下,双方里应外合,成功推翻了卡洛王。欧那尼和素儿得以脱危成婚。这个接近于起义军推翻暴君的情节设置,固然可能受到了50年代初期创作倾向的影响,但从另一方面来说,它也以一种中国观众所熟悉的情节替代了原作中复杂的宫廷斗争背景,避免观众的注意力被分散,使他们可以将关注点集中于人物间的情感纠葛。
不过,纵观全剧,南薇对情节的改动并非完全天马行空,而显然是参考了译者陈瘦竹对此剧的看法。因为陈瘦竹在其译本的代序中说:《欧那尼》一剧虽是名作,但悲剧性并不深刻,人物因为守诺言而自尽,未免不近情理,作为悲剧颇为勉强。所以他觉得此剧应到第四幕欧那尼和素儿成婚结束,第五幕颇为画蛇添足。又认为,雨果为了其美学追求,在作品中强调美与丑、强盗身份与高尚品格的对比性,致使人物性格有时前后矛盾,比如卡洛王前面躲在素儿闺房中显得非常卑劣,后面却又将两人放了,允许他们成婚,似乎人物形象不太统一。再则江洋大盗与贵族小姐,如何相识,如何结下不解之缘,都缺乏交待,似乎只是为对照而对照。
与上文的越剧版情节相对照,可以看到,南薇的改动正建立在充分吸纳陈瘦竹的意见基础之上,是在尝试化解原作中这些较为不通情理之处。虽然里应外合推翻暴君的桥段比较套路化,但就整体而言,越剧的这些处理充分考虑到了中国观众对这样一个故事的心理期待。保留了浪漫主义戏剧所具有的情节离奇,场景紧张激烈等与中国戏曲相通的部分,而去掉了中国观众较为陌生的西方习俗和历史背景,补叙了情节的缺漏之处。这样非常有针对性的取舍,是观众能够对这部异国情调浓厚的作品产生良好接纳的重要基础。
唱词的设计
在将只有对白的话剧或外国戏剧改编为戏曲作品呈现于越剧舞台时,如何设计唱词也是非常重要的一环。处理得不好,就难免产生“话剧加唱”的生硬感。《英雄与美人》虽然保留了一些比较西式的对话,但也根据越剧的特点,安排了许多唱段。
比如第二幕结尾处的场景。李谷梅回到府中,发现素儿闺房中居然有两个青年男子,于是怒气冲冲唱道:
你两人简直太无理,如何闯进我的家里。
深夜无故入人家,是不是,将我未婚妻来调戏。
你不要,看我已是上年纪,我岂肯轻易被人欺。
想我家,世代有功称贵族,人人见我把头低。
要是我,现在还在年轻时,这件事情我定不依。
这时,卡洛王走上前去,唱“你的说话我全不计”,李谷梅认出他来,接唱“原来是殿下到此地”。欧那尼、素儿和俐娜(饶瑟梵)三人均惊讶地说“殿下”。
卡洛王对李谷梅声称自己来此是有国事相商,他唱道:
我在昨晚得消息,父皇病重父皇病重无法医。
留下遗诏我承继,所以我深夜来到你府邸。
你是父皇左右臂,我要同你国事议。
以上几个唱段均押越剧的“衣欺韵”,唱与念之间的衔接也很自然顺畅。
再比如第二幕开头,是俐娜(饶瑟梵)发现了潜入小姐闺房的卡洛王,正要尖叫,被卡洛王强令不可出声。这时卡洛王开始向俐娜询问情况,两人之间这段比较简短而紧凑的对话,在越剧版中被改编为对唱,也相当成功。
卡:(唱)告诉我今夜公爵可在家。
梵:(唱)你刚才不许我说话。
卡:(唱)我问你你就快回答。
梵:(唱)爵爷早就身出外。
卡:(唱)再问你郡主是不是在等他。
梵:(唱)他没有,(唱下句)没有他。
卡:(唱)真人面前莫说假,这件事情我都明白。
你家郡主刚订婚,配于这里的老公爵。
她年纪轻,他年纪大,红颜偏偏嫁白发。
郡主原有旧情人,天天夜里来私会她。
梵:(白)不,不,没有这件事。你不要说坏我家郡主。
卡:(唱)什么说坏不说坏,只管真说不要怕。
梵:(白)我不知道,我不知道。
卡:(白)还说不知道,(唱)他的名字欧那——
梵:(白)先生你是谁,你到底要什么。
卡:(白)你管我是谁,我要你小姐——(唱)我要你替我来想法。
这段对唱同样唱念夹杂,衔接紧凑,韵脚上是混用了越剧中较为相近的“拉抓韵”(非入声)和的“腊塔韵”(入声)。说明书上还特地标注此处采用节奏较快的联板(连板)。将卡洛王与俐娜之间一个步步紧逼一个推托掩饰的场景表现得非常生动活泼。从剧本就不难想象,这个段落在舞台呈现时,会于紧张气氛中带着一些越剧特有的轻喜剧的感觉。诸如此类的唱词设计,都是将外来作品有效归化,融入越剧舞台的努力。
异国风情的保留
当然,作为一部保持“洋人洋装”,以西方风情作为重要宣传卖点的作品,仍然需要一定程度上保持它所具有的异国色彩。这一点首先体现在服装布景上。舞台布景方面虽然没有留下什么资料,但借助说明书上和剧照,凤凰彩票得以一瞥当年这些人物的舞台形象。虽未必接近西方舞台上的《欧那尼》,但的确是欧式贵族服饰。笔者曾向当时扮演卡洛王的尹小芳老师请教,她回忆说:这些西式戏服,部分是从当年经常演出话剧的兰心大剧院借来的,也有一部分是在国内定制而成。相比之下,国内定制的几件,从材料到款式上仍多少有些欠缺,而兰心借来的则较为正规。剧中人物卷曲的头发,并非假发套,而是用演员自己的头发吹成。当时演出《英雄与美人》的金都大戏院斜对面,有一家白玫瑰理发厅。演员每天早上会去那里,让发型师吹出人物所需的发型。
异国情调的另一部分,则有赖于演员对西方人物形体动作的模仿和特定身段的设计。据记载,扮演剧中女主角素儿的演员张茵,为了揣摩学习西方女子的言行举止,曾特地花了几个上午去上海一些外国人社区进行观察。尹小芳在回忆中也专门提及剧中非常出彩的卡洛王和欧那尼斗剑动作是由导演韩义所指导。这些资料都为越剧舞台上第一出西洋形象作品的演出状况保留了珍贵的细节。不过,从剧照也能看出,这些经过了越剧演员消化吸收的形体动作,实际上已经融入了戏曲的手眼身法步,带有了戏曲身段的美感,所以才能成为观众所津津乐道的场景。
综上所述,当这部雨果的名作从陈瘦竹的中译本《欧那尼》演化为越剧舞台上的《英雄与美人》时,前后经历了剧目选择、人物处理、情节修改、唱词设计、形象塑造几个步骤的改造,其中前四个步骤,都充分考虑了作品本身与戏曲尤其是越剧舞台的契合度以及越剧观众的期待视野。第五个步骤虽然一定程度上保留了作品的异国情调,但仍然通过越剧演员自身的戏曲基本功,将其转化为一种越剧舞台的审美资源。换言之,越剧舞台所呈现的《英雄与美人》,已经成为一部为越剧观众打造的外国戏,而非雨果笔下用来与古典主义戏剧作斗争的《欧那尼》的再现。
在欧洲戏剧历史上,《欧那尼》的主要意义在于打破了古典主义对戏剧创作的束缚,不再遵循“三一律”原则,不再强调理性至上,同时将悲剧、喜剧的成分表现在同一作品里。然而,浪漫主义戏剧相对古典主义的这些进步特质对中国戏曲来说并不新鲜,因为中国戏曲从来就没有过西方古典主义戏剧的那些清规戒律。因此,编导南薇根据译者陈瘦竹对于戏剧的洞见,大胆地摒弃了作品中那些作为古典主义对立面而凸显的特质,而保留了更受戏曲舞台青睐的曲折的情节、紧张的场景等要素,并通过一系列越剧化的处理,使其演化为越剧舞台上一部颇具特色的作品。
可见,虽然《英雄与美人》并未像此前的改译剧如《山河恋》《情天恨》那样,将人物做彻底的本土化处理,但主创人员对作品的本土化意识并未因服装舞美的西化而丢失。作为越剧舞台上首部“洋人洋装”的作品,其成功的关键,除了源于演员本身的舞台表现力之外,编导演员舞美等在内的主创团队在异国元素和本土化越剧化之间所达成的这种平衡度也非常值得称道。
时至今日,越剧仍然在不断地从兄弟剧种、影视剧、国外戏剧小说中引入新的题材,用以丰富越剧舞台,但与之前的差别在于,这些新创作品经常带着一些“食而不化”的味道,用观众的话来说,就是“越剧味”似乎越来越少了。这表明,这些作品看似都成为了“越剧”,但过于异化,缺少了越剧特有的审美趣味,也就未能与越剧真正融为一体。因此,回顾这部半个多世纪前的著名越剧改译剧,分析和探讨它从人物、剧情、到唱词、表演的本土化历程,或许可以给人带来一些思索和启示。
参考文献
Hernani, par Voctor Hugo, illustré de douze dessins par Foulquier & Riou, Paris, J. Hetzel, 1867.
[法]雨果著,东亚病夫译:《欧那尼》,上海三联书店,2018年。(1927年版影印本)
[法]雨果著,陈瘦竹译:《欧那尼》,群益出版社,1947年。
雪声剧务部编辑:《雪声纪念刊——袁雪芬与新越剧》,1946年。
越剧《英雄与美人》演出说明书,1950年。
茅盾:《雨果的<欧那尼>》,《茅盾全集第三十卷·外国文学二集》,人民文学出版社,2001年,第368-372页。
茅盾:《第六 雨果和<哀史>》,《茅盾全集第三十卷·外国文学二集》,人民文学出版社,2001年,第186-227页。
盛雪梅:《雨果与法国浪漫主义戏剧美学》,《艺术百家》,2007年第1期,第40-43页。
刘欣:《论中国现代改译剧》,上海书店出版社,2011年。
吴彩霞:《论顾仲彝对外国戏剧的中国化改译》,《四川戏剧》,2021年第6期,第67-70页。


